Mask To Vertex Color Pro 使用文档
Mask To Vertex Color Pro 使用文档
目录
插件简介
安装与启用
界面详解
标题区域
图像文件选择区域
处理设置区域
单对象处理区域
批量处理区域
工具区域
工作流程说明
版本信息
使用流程
常见问题
插件简介
Mask To Vertex Color Pro 是一款专业的 Blender 插件,用于将遮罩贴图(黑白图像或带透明通道的图像)转换为 3D 模型的顶点色 Alpha 通道。该插件支持单对象处理和批量处理,提供了丰富的处理选项和混合模式,适用于游戏开发、3D 渲染等场景。

Blender官方插件库地址:MaskToVertexColorPro — Blender Extensions


主要特性
✅ 支持多种遮罩源(Alpha通道、灰度值、RGB通道等)
✅ 多种混合模式(替换、相乘、相加等)
✅ 单对象快速处理
✅ 批量处理多个对象
✅ UV坐标修复和验证功能
✅ 支持简体中文、繁体中文、英文
安装与启用
安装步骤
下载插件文件(
add-on-MaskToVertexColorPro-vX.X.X.zip)打开 Blender,进入
编辑>偏好设置>插件点击
安装...按钮选择插件
add-on-MaskToVertexColorPro-vX.X.X.zip文件在插件列表中搜索 "Mask To Vertex Color Pro"
勾选插件名称旁的复选框以启用插件
如果是Blender4.2+版本以上,可以直接在插件中搜索
MaskToVertexColorPro直接安装

访问插件
插件启用后,在 3D 视图的右侧边栏(按 N 键打开/关闭)中找到 "M2VC Pro" 标签页。

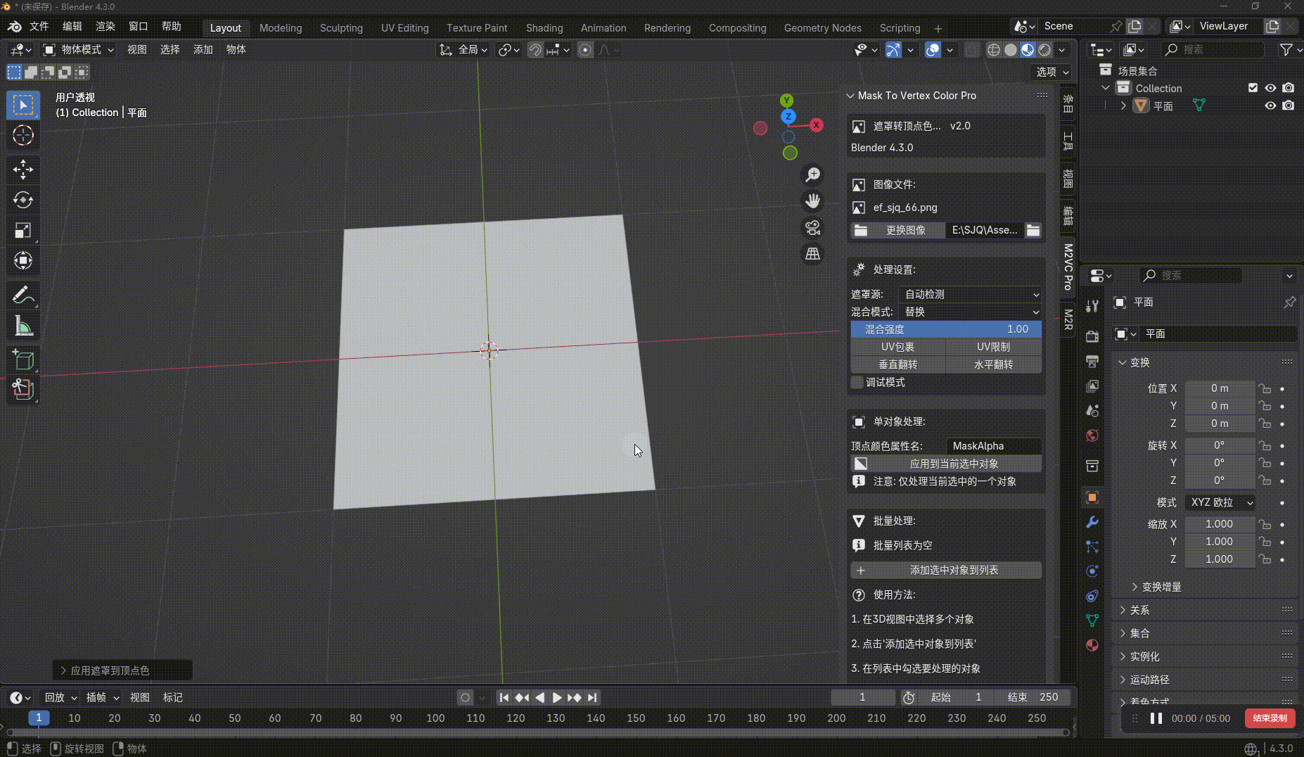
界面详解
标题区域

位于插件面板最顶部,显示插件的基本信息。
版本号
显示内容: "vX.0"
功能: 显示当前插件版本
说明: 插件的版本,便于问题反馈和更新
Blender 版本信息
显示内容: "Blender [版本号]"
功能: 显示当前使用的 Blender 版本
说明: 用于兼容性参考
图像文件选择区域

用于选择和显示要使用的遮罩图像文件。
文件路径显示
显示内容:
如果已选择图像:显示文件名(超过25个字符会截断并显示"...")
如果未选择图像:显示"未选择图像" + 问号图标
功能: 显示当前选择的图像文件
说明:
如果文件不存在,会在文件名旁显示错误图标(红色感叹号)
文件名过长时会自动截断以便界面整洁
选择图像按钮
按钮文本:
未选择图像时:显示"选择图像"
已选择图像时:显示"更换图像"
图标: 文件夹图标
功能: 打开文件浏览器,选择遮罩图像文件
说明:
支持常见图像格式(PNG、JPG、TGA等)
点击后会打开系统文件浏览器
选择图像后,所有处理操作(单对象和批量)都会使用此图像
处理设置区域

配置遮罩转换的各种参数,这些设置会应用到所有处理操作(单对象和批量)。
遮罩源 (Mask Source)
类型: 下拉菜单
功能: 选择遮罩信息的来源通道
选项说明:
自动检测: 插件自动分析图像,选择最佳的遮罩源(推荐)
Alpha通道: 使用图像的透明通道作为遮罩(适用于PNG等带透明通道的图像)
灰度值: 将RGB颜色转换为灰度值作为遮罩(适用于黑白图像)
红色通道: 使用图像的红色通道作为遮罩
绿色通道: 使用图像的绿色通道作为遮罩
蓝色通道: 使用图像的蓝色通道作为遮罩
亮度: 使用图像的亮度值作为遮罩
默认值: 自动检测
使用建议:
对于黑白图像,选择"灰度值"
对于带透明通道的图像,选择"Alpha通道"
不确定时选择"自动检测"
混合模式 (Blend Mode)
类型: 下拉菜单
功能: 选择遮罩与现有顶点色的混合方式
选项说明:
替换: 直接用遮罩值替换现有的Alpha值(最常用)
相乘: 遮罩值与现有Alpha值相乘(用于减弱效果)
相加: 遮罩值与现有Alpha值相加(用于增强效果)
相减: 从现有Alpha值中减去遮罩值(用于反向效果)
最小值: 取遮罩值和现有Alpha值的较小者
最大值: 取遮罩值和现有Alpha值的较大者
叠加: 叠加模式(类似Photoshop的叠加模式)
滤色: 滤色模式(类似Photoshop的滤色模式)
默认值: 替换
使用建议:
首次使用建议选择"替换"
如果需要与现有顶点色混合,选择"相乘"或"相加"
混合强度 (Blend Factor)
类型: 滑块(0.0 - 1.0)
功能: 控制混合效果的强度
说明:
0.0: 无效果
1.0: 完全效果(默认)
中间值: 按比例混合
默认值: 1.0
使用建议: 用于微调遮罩的强度,例如让遮罩效果更柔和
UV包裹 (UV Wrap)
类型: 开关按钮
功能: 将超出0-1范围的UV坐标包裹回范围内
说明:
开启:UV坐标超出1.0时会包裹回0.0(例如1.5变成0.5)
关闭:不进行包裹处理
默认值: 开启
使用建议:
如果模型有重复的UV(平铺纹理),保持开启
如果UV超出范围是错误,应该先修复UV
UV限制 (UV Clamp)
类型: 开关按钮
功能: 将UV坐标限制在0-1范围内(不包裹)
说明:
开启:UV坐标会被限制在0.0-1.0之间(超出部分会被裁剪)
关闭:不进行限制
默认值: 关闭
使用建议:
与"UV包裹"互斥,通常只开启其中一个
如果UV超出范围是错误,使用此选项可以防止采样错误区域
垂直翻转 (Flip Vertical)
类型: 开关按钮
功能: 垂直翻转图像(修复上下颠倒的问题)
说明:
开启:图像上下翻转
关闭:不翻转
默认值: 开启
使用建议:
如果遮罩方向与预期相反,切换此选项
通常Blender的UV坐标系统需要此选项
水平翻转 (Flip Horizontal)
类型: 开关按钮
功能: 水平翻转图像(修复左右颠倒的问题)
说明:
开启:图像左右翻转
关闭:不翻转
默认值: 开启
使用建议:
如果遮罩方向与预期相反,切换此选项
根据实际效果调整
调试模式 (Debug Mode)
类型: 开关按钮
功能: 启用调试信息输出
说明:
开启:在控制台输出详细的处理信息(用于排查问题)
关闭:不输出调试信息
默认值: 关闭
使用建议:
仅在遇到问题时开启
开启后会在Blender的控制台(Window > Toggle System Console)显示详细信息
单对象处理区域

用于快速处理当前选中的单个对象。
顶点色名称 (Vertex Color Name)
类型: 文本输入框
功能: 指定要创建或更新的顶点色图层名称
说明:
如果指定的顶点色图层不存在,插件会自动创建
如果已存在,会更新该图层
默认值: "MaskAlpha"
使用建议:
可以使用有意义的名称,如"Mask"、"Alpha"等
名称不能为空
应用到当前选中对象按钮
按钮文本: "应用到当前选中对象"
图标: Alpha通道图标
功能: 将遮罩应用到当前在3D视图中选中的对象
前置条件:
必须已选择图像文件
必须在3D视图中选中一个对象
说明:
只处理当前选中的一个对象
如果选中多个对象,只处理第一个
处理完成后会在信息栏显示结果
提示信息
显示内容:
如果已选择图像:显示"注意: 仅处理当前选中的一个对象" + 信息图标
如果未选择图像:显示"请先选择图像文件" + 信息图标
批量处理区域

用于批量处理多个对象,支持添加对象到列表、管理列表、批量应用遮罩。
对象列表
类型: 可滚动列表
功能: 显示和管理要批量处理的对象列表
列表项显示内容:
复选框: 控制该对象是否参与批量处理
选中指示器: 圆点图标,表示当前选中的列表项
对象图标: 标识这是一个对象
对象名称: 显示对象的名称
状态图标: 显示处理状态(等待/处理中/完成/错误)
状态文本: 简短的状态描述
列表操作:
点击列表项可以选中它
勾选/取消复选框可以启用/禁用该对象
列表最多显示5行,超出部分可以滚动查看
列表操作按钮(位于列表右侧)
添加按钮 (+)
图标: 加号图标
功能: 将当前在3D视图中选中的对象添加到批量处理列表
说明:
可以一次选择多个对象,然后点击此按钮
已存在的对象不会被重复添加
如果列表为空,此按钮会显示为带文本的按钮:"添加选中对象到列表"
移除按钮 (-)
图标: 减号图标
功能: 从列表中移除当前选中的列表项
说明:
必须先选中列表中的某个项
移除后,如果列表还有项,会自动选中下一个
移除已启用按钮 (X)
图标: X图标
功能: 从列表中移除所有已启用(勾选)的对象
说明:
用于快速清理已处理完成的对象
只移除已勾选的对象,未勾选的对象保留
清空所有按钮 (垃圾桶)
图标: 垃圾桶图标
功能: 清空整个批量处理列表
说明:
会移除列表中的所有对象
操作不可撤销,请谨慎使用
全部启用按钮 (已勾选复选框)
图标: 已勾选的复选框图标
功能: 启用列表中的所有对象(全部勾选)
说明:
快速启用所有对象参与批量处理
如果对象已启用,不会重复操作
全部禁用按钮 (未勾选复选框)
图标: 未勾选的复选框图标
功能: 禁用列表中的所有对象(全部取消勾选)
说明:
快速禁用所有对象
用于临时排除所有对象,稍后可以重新启用
批量应用按钮
按钮文本: "批量应用到 [数量] 个对象"
图标: 播放图标
功能: 对列表中所有已启用的对象应用遮罩转换
前置条件:
必须已选择图像文件
列表中至少有一个对象被启用(勾选)
说明:
会按顺序处理所有启用的对象
每个对象可以有不同的顶点色名称(在列表项中设置)
处理过程中会显示进度和状态
处理完成后会在信息栏显示总结
批量处理提示信息
显示内容:
如果有已启用的对象且已选择图像:显示"注意: 将处理列表中所有启用的对象 ([数量]个)" + 信息图标
如果有已启用的对象但未选择图像:显示"请先选择图像文件" + 信息图标
如果没有已启用的对象:显示"请在列表中启用至少一个对象" + 信息图标
如果列表为空:显示"批量列表为空" + 信息图标
功能: 提示用户当前状态和操作要求
使用说明(仅当列表为空时显示)
显示内容:
"使用方法:" + 问号图标
"1. 在3D视图中选择多个对象"
"2. 点击'添加选中对象到列表'"
"3. 在列表中勾选要处理的对象"
"4. 点击'批量应用到X个对象'"
工具区域

提供额外的实用工具,用于辅助处理。
修复UV坐标按钮
按钮文本: "修复UV坐标"
图标: UV图标
功能: 修复当前选中对象的UV坐标问题
说明:
修复无效的UV坐标(NaN、Infinity等)
将UV坐标规范化到合理范围
只处理当前选中的对象
如果对象没有UV坐标,会创建默认的UV层
使用场景:
当遮罩应用出现异常时,可能是UV坐标有问题
导入的模型UV坐标可能包含无效值
处理前预防性修复
验证模型按钮
按钮文本: "验证模型"
图标: 勾选标记图标
功能: 检查当前选中对象的状态
检查内容:
UV坐标层数量和有效性
无效UV坐标的数量
顶点色层的数量
多边形和顶点数量
使用场景:
处理前检查模型状态
排查处理失败的原因
了解模型的详细信息
工作流程说明

流程步骤
选择图像文件
第一步:选择要使用的遮罩图像
配置处理设置
第二步:根据需要调整处理参数
快速处理单个对象(上)
第三步:先用单个对象测试效果
批量处理多个对象(下)
第四步:确认效果后批量应用
重要提示
所有操作共享同一图像和设置
单对象处理和批量处理使用相同的图像和设置,便于保持一致
先处理单个测试效果,再批量应用
建议的工作流程:先用单个对象测试,确认效果后再批量处理,避免批量处理出错
版本信息

显示插件的版本和作者信息。
版本详情
插件版本: 显示当前版本号(如 v2.0)
优化说明: 显示最近的优化内容
作者: 墨泪
主页: https://www.kiiiii.com
使用流程
快速开始(单对象处理)
打开插件面板
在3D视图中按
N键打开右侧边栏点击 "M2VC Pro" 标签页
选择图像文件
点击 "选择图像" 按钮
在文件浏览器中选择遮罩图像文件
配置处理设置(可选)
根据需要调整遮罩源、混合模式等参数
首次使用可以保持默认设置
设置顶点色名称(可选)
在"单对象处理"区域的"顶点色名称"输入框中输入名称
默认值为 "MaskAlpha"
选择对象并应用
在3D视图中选择一个对象
点击 "应用到当前选中对象" 按钮
等待处理完成,查看结果
批量处理流程
准备图像和设置(同单对象处理步骤1-3)
添加对象到列表
在3D视图中选择多个要处理的对象
点击批量处理区域的 "添加选中对象到列表" 按钮(或列表右侧的 "+" 按钮)
管理列表
在列表中勾选要处理的对象(取消勾选的对象会被跳过)
可以为每个对象设置不同的顶点色名称(在列表项中)
使用列表操作按钮管理列表(移除、清空、启用/禁用等)
批量应用
确认列表中至少有一个对象被启用
点击 "批量应用到 X 个对象" 按钮
等待处理完成,查看结果
推荐工作流程
测试阶段
选择图像文件
选择一个测试对象
使用单对象处理测试效果
根据需要调整处理设置
验证结果是否符合预期
批量处理阶段
确认测试效果满意后
添加所有要处理的对象到批量列表
检查每个对象的设置(顶点色名称等)
执行批量处理
检查处理结果
问题排查(如需要)
如果处理失败,使用 "验证模型" 按钮检查对象状态
如果UV有问题,使用 "修复UV坐标" 按钮修复
开启调试模式查看详细信息
常见问题
Q1: 为什么遮罩没有正确应用?
可能原因:
UV坐标有问题:使用 "修复UV坐标" 按钮修复
遮罩源选择错误:尝试不同的遮罩源选项
图像方向错误:调整垂直翻转或水平翻转选项
对象没有UV坐标:需要先为对象添加UV坐标
解决方法:
使用 "验证模型" 按钮检查对象状态
尝试不同的遮罩源(如从"自动检测"改为"Alpha通道"或"灰度值"亦或者其他通道选项)
调整翻转选项
开启调试模式查看详细信息
Q2: 批量处理时某些对象失败?
可能原因:
对象没有UV坐标
对象不是网格对象
UV坐标无效(NaN或Infinity)
解决方法:
使用 "验证模型" 按钮检查失败的对象
使用 "修复UV坐标" 按钮修复问题对象
确保所有对象都是有效的网格对象
Q3: 如何查看处理结果?
方法:
在材质编辑器中查看顶点色
在视口着色模式中启用顶点色显示
使用 "验证模型" 按钮查看顶点色层信息
Q4: 顶点色名称可以自定义吗?
可以:
单对象处理:在"顶点色名称"输入框中输入自定义名称
批量处理:可以在列表项中为每个对象设置不同的顶点色名称
Q5: 处理设置会影响哪些操作?
所有操作:
单对象处理和批量处理都使用相同的处理设置
更改设置后,所有后续操作都会使用新设置
建议在批量处理前先用单对象测试新设置
Q6: 如何移除批量列表中的对象?
方法:
选中列表项,点击 "-" 按钮移除单个对象
点击 "X" 按钮移除所有已启用的对象
点击 "垃圾桶" 按钮清空整个列表
Q7: 插件支持哪些图像格式?
支持格式:
PNG(推荐,支持透明通道)
JPG/JPEG
TGA
其他Blender支持的图像格式都可以尝试,具体的大家自行测试
Q8: 如何切换语言?
方法:
在Blender的偏好设置中更改界面语言
插件会自动适配简体中文、繁体中文和英文
重启Blender或重新加载插件后生效
因为实在不知道Blender4.0+的繁体中文不生效的问题怎么解决,所以4.0+之后的版本不支持繁体中文
技术支持
如有问题或建议,请访问:
主页: https://www.kiiiii.com
作者: 墨泪
文档版本: 1.0
最后更新: 2025
插件版本: v2.0.4
- 感谢你赐予我前进的力量

