Blender破碎Cell Fracture的简单应用并导出FBX
一、插件的安装
Cell Fracture是由Blender官方社区开发的原生破碎插件,属于Blender自带的破碎插件,也可以在Blender官方插件库进行下载安装Cell Fracture — Blender Extensions ,
不过也可以直接在Blender的编辑>偏好设置>获取拓展(或者是插件)中直接搜索Cell Fracture进行安装

二、创建破碎物体
首先Shift+A创建一个物体,进入编辑模式下(快捷键TAB),先细分几下,为了方便后续破碎(因为单一个方块4个面可能破碎出来的块不是很随机,虽然可以调节随机值)

然后回到物体模式,选择物体,按快捷键F3调出搜索工具,搜索Cell Fracture,或者直接在物体>快速效果中选择

三、Cell Fracture界面的部分功能解析

操作项预设
→ 操作项预设
可以保存 / 加载你常用的一套破碎参数,避免每次重复设置。
点源(生成破碎点的来源)
Own Verts → 自身顶点:用模型自身的顶点作为破碎的起点。
Child Verts → 子物体顶点:用子物体的顶点作为破碎起点。
Own Particles → 自身粒子:用模型自身的粒子系统作为破碎起点。
子粒子 → 子物体粒子:用子物体的粒子系统作为破碎起点。
Annotation Pencil → 标注笔刷:用你在视窗里画的笔刷痕迹来定义破碎点。
Source Limit → 来源数量限制:限制参与生成破碎点的来源数量(比如最多用 100 个顶点)。
噪波 → 噪波:给破碎点的位置添加随机扰动,让破碎效果更自然。
缩放 → 缩放:分别在 X/Y/Z 三个轴向上调整破碎单元格的大小比例。
Recursive Shatter(递归破碎)
级联 → 递归层级:设置破碎的嵌套次数,0 表示只破碎一次,数值越高碎块会被分得越细。
Source Limit → 每层来源数量限制:每一层递归破碎时,最多使用多少个破碎点来源。
Clamp Recursion → 递归深度上限:限制递归破碎的最大深度,防止运算量过大。
Ran... 0.25 → 随机系数:控制破碎过程中的随机性,值越高碎块形状越不规则。
随机 / 小 / 大 → 随机化模式:选择碎块大小的偏向,“小” 会生成更多细碎块,“大” 会保留更多大块。
Cursor Close / Cursor Far → 靠近光标 / 远离光标:让碎块的大小分布偏向靠近或远离 3D 光标的位置。
Mesh Data(网格数据)
Smooth Interior → 平滑内部面:让碎块的内部断裂面也应用平滑着色。
锐边 → 保留锐边:在破碎时保留模型原有的尖锐边缘,避免碎块边缘被过度平滑。
材质 → 材质:为所有碎块统一设置一个材质(这里填材质的索引 ID)。
Interior VGroup → 内部顶点组:为碎块的内部断裂面顶点创建一个顶点组,方便后续单独处理。
Apply Split Edge → 应用分裂边:在破碎时将边缘的面进行分裂,保证碎块之间的边缘正确分离。
边距 → 边距:设置碎块之间的最小间距,防止它们在视觉上重叠。
Match Data → 匹配源数据:让碎块继承原模型的 UV、顶点颜色等附加数据。
Split Islands → 分离孤立岛:自动将破碎后不相连的碎块分离成独立的物体。
物理
Mass Mode → 质量模式:选择碎块质量的计算方式,比如 “体积” 模式会根据碎块体积自动计算质量,让物理模拟更真实。
质量 → 质量系数:整体缩放所有碎块的质量值。
物体
重回中心 → 重置原点到中心:将每个碎块的物体原点重置到自身的几何中心,方便后续操作和物理模拟。
场景
集合 → 集合:可以将所有生成的碎块自动放入指定的集合中,方便管理。
调试
Show Progress Realtime → 实时显示进度:在破碎计算过程中,实时显示进度条。
Debug Points → 调试点:在视窗中显示所有用于生成破碎的点,方便你观察和调整。
Debug Boolean → 调试布尔运算:显示破碎过程中布尔运算的中间结果,用于排查问题。
按钮
确定 → 确认执行破碎
取消 → 取消操作
四、破碎并设置刚体
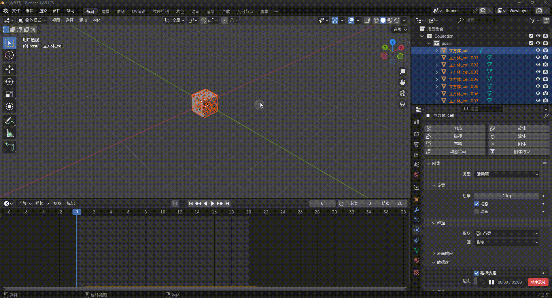
在打开插件界面之后,根据上面功能解析可以设置一下Source Limit碎块的最大值,设置一下随机值,也可以在场景设置中把所有物体都弄到一个集合中去(推荐),即可点击确定按钮进行破碎操作

如果看到模型有重影,那就是原本的模型没有隐藏,破碎不会对原有的模型进行修改,所以会和破碎之后的模型重叠

先选择其中的一个碎块,然后在物理选项中设置为刚体,然后设置一下敏感度可以使得他和附近的刚体产生碰撞,这样像炸开一样,之后选择所有碎块,在物体>刚体>从活动项复制把刚刚设置好的刚体属性,统一复制到所选的物体当中去,这样就不用一个个去选择了

五、查看效果并导出为FBX
我们在点击下方播放按钮,或者直接点击空格键即可查看效果

设置起始帧和结束帧(Blender默认从第一帧开始,我比较习惯从第0帧开始,所以我就在开始帧设置成第0帧,结束帧设置为20帧)

然后进行动画烘培,在物体>动画>烘培动作点击之后,设置好开始帧和结束帧,然后选择物体(因为没有骨骼,所以直接选择物体,有骨骼选择骨骼动画烘培)

接下来导出为FBX,在文件>导出>FBX(.fbx)中点开导出界面,勾选选定的物体,这样就只会导出你选择的物体,然后物体类型选择网格即可(需要什么选择什么就行,因为这个破碎没有骨骼,所以不用选择骨骼),然后再最下面动画选项中记得勾选上,然后把动画下面的NLA片段和全部动作取消勾选,这样导进引擎中就是一个动画了

六、导入引擎

- 感谢你赐予我前进的力量

